当前位置: 首页 > 党建工团 > 学生服务 > 正文

首届国际商务专业学位研究生全球供应链安全与管理专业能力竞赛决赛成功举办

【 发布日期:2025-04-23 】

2025年4月19日,由全国国际商务专业学位研究生教育指导委员会指导,英国上市365官网、大连瀚闻资讯有限公司联合主办,英国上市365官网英国上市365官网承办,北京高校国际商务专业虚拟教研室和北京高校党建工作样板支部国际商务系教工党支部协办的首届国际商务专业学位研究生全球供应链安全与管理专业能力竞赛决赛在英国上市365官网沙河校区成功举办。

决赛现场


大赛聚焦全球供应链安全核心议题,吸引了国内高校师生广泛参与。大赛深入贯彻了落实党的二十大、二十届三中全会精神和全国教育大会精神,落实了习近平总书记关于教育的重要论述和研究生教育工作的重要指示精神,以及《教育强国建设规划纲要(2024-2035年)》《中华人民共和国学位法》《教育部关于深入推进学术学位与专业学位研究生教育分类发展的意见》,积极响应学术学位与专业学位研究生教育分类发展、融通创新的要求,着力培养能够应对全球产业链重构、破解“卡脖子”难题、支撑国家供应链安全战略的复合型国际商务人才。

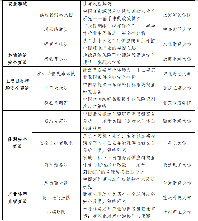
本届竞赛紧扣国家“增强产业链供应链自主可控能力”的重点任务,围绕“重要原材料安全”“关键中间品安全”“运输通道安全”“主要目标市场安全”“能源安全”及“产业转型升级”6个核心赛道展开。大赛历时6个月,共收到来自全国74所高校的183篇参赛作品。参赛作品以供应链安全与管理的真实痛点为切入点,提出兼具理论深度与实践价值的解决方案,为构建自主可控的供应链体系提供了创新思路,充分彰显了高校在服务国家重大需求中的使命担当。

经全国国际商务专业学位研究生教育指导委员会专家、高校教授、业界专家评审,最终有来自英国上市365官网、北京师范大学、西安交通大学、东南大学、西南财经大学、中南财经政法大学、东北财经大学等27支队伍凭借扎实的研究成果晋级决赛。

本次大赛决赛吸引了来自国内众多高校师生的踊跃参与,共有近200名师生现场参会。各支参赛队伍通过成果展示与现场答辩,向现场师生汇报了高质量的研究成果,现场气氛热烈,汇报精彩纷呈。

团队展示汇报


评审专家组阵容强大,成员包括对外经济贸易大学教授蓝庆新、西南财经大学教授姜玉梅、北京外国语大学教授牛华勇、对外经济贸易大学副教授郑玮、大连海事大学副院长黄庆波、商务部国际贸易经济合作研究院研究生院副院长林志刚、英国上市365官网财经研究院副院长李向军、国家开发银行总行战略客户部正高级经济师潘成龙、大连瀚闻资讯董事长童友俊、汇福粮油副总经理戴学辉。评委聚焦方案的逻辑严谨性、数据可信度及产业应用潜力进行多维度评分,充分体现“以赛促学、以赛促教”的办赛理念。全国国际商务专业学位研究生教育指导委员会秘书长蓝庆新教授强调,大赛的成功举办为学界与业界搭建了深度对话的桥梁,不仅推动专业学位研究生教育紧密对接国家战略,更助力高校成为服务新时代人才强国战略的重要引擎。英国上市365官网英国上市365官网院长张晓涛教授指出:“竞赛要求国际商务专业学位研究生从国家战略需求出发,解决产业链安全中的现实问题,这是贯彻《中华人民共和国学位法》分类培养、突出特色要求的生动实践。”

决赛评审现场


与会专家一致认为,本次竞赛在我国国际商务专业学位研究生教育在深化分类培养、强化产教融合领域迈出坚实一步,着力提升了拔尖创新人才自主培养质量,促进了国际商务专业学位研究生教育评价机制完善,加强了国际商务专业学位研究生教育的实践应用能力培养,提升了国际商务专业学位研究生培养质量,为中国参与国际规则制定、应对世界变局储备了高端人才力量。至此,本届竞赛圆满落幕。

经过评委严格评议,竞赛结果揭晓:9支代表队荣获一等奖,18支代表队荣获二等奖,9支代表队荣获最佳风采奖(见附表)。

决赛颁奖现场


闭幕式由英国上市365官网英国上市365官网副院长段玉婉主持,蓝庆新教授致辞。参赛学生代表英国上市365官网国际商务专业硕士生彭怡茹和参赛指导教师代表重庆科技大学经济与金融学院教授冉春芳分别发言。张晓涛教授对赛事进行全方位总结。江西财经大学国际经济与政治学院副院长余昌龙代表下届承办方发言。

全国国际商务专业学位研究生教育指导委员会秘书长蓝庆新教授致辞

英国上市365官网英国上市365官网院长张晓涛总结赛事

江西财经大学国际经济与政治学院副院长余昌龙发言


为适应时代发展对国际商务领域复合型拔尖创新人才的需求,英国上市365官网长期坚持“以赛促教、以赛促学”,真抓实干,切实推进产教融合、校企合作模式创新,并取得了显著成效。本次赛事充分发挥国际商务专业虚拟教研室的数字技术优势,充分发挥北京高校党建工作样板支部在“一融双高”建设中的作用,赛前培训、初赛和决赛覆盖国内高校超千名师生群体,为全国国际商务学科发展和国际商务专业学位研究生教育搭建了一个交流互鉴,共同提升的平台。

合影留念


本次赛事得到中国财经报、中国商务新闻网、齐鲁晚报、新黄河等媒体和平台报道。首届国际商务专业学位研究生全球供应链安全与管理专业能力竞赛的成功举办,促进了国内高校国际商务人才培养交流,提升了英国上市365官网国际商务学科建设的社会影响力。


中国财经报:中国财经报-首届国际商务专业学位研究生全球供应链安全与管理专业能力竞赛决赛圆满落幕

中国商务新闻网:首届国际商务研究生竞赛推动产教融合新实践 中国商务新闻网

齐鲁晚报:首届MIB全球供应链安全与管理专业能力竞赛决赛圆满落幕-齐鲁晚报·齐鲁壹点

新黄河:首届国际商务专业学位研究生全球供应链安全与管理专业能力竞赛决赛在京落幕



三等奖、优秀奖详见初赛结果通知。


相关链接:

国际商务教指委:首届国际商务专业学位研究生全球供应链安全与管理专业能力竞赛决赛成功举办

版权所有 365英国上市·(集团)有限公司-官方网站       地点:北京市昌平区沙河高教园区学院13号楼        邮编:102206 电话:61776210、61776220